在线留言网站地图 更多分站 欢迎来到净水设备配件与耗材官网!
专业净水设备配件耗材服务商
188-4886-5816
技术资料
联系我们Contact us
全国咨询热线188-4886-5816

净水设备配件与耗材

公司地址:河南郑州荥阳贾峪

联系电话:0371-61875651

公司邮箱:68603852@qq.com

您的位置:首页>>技术资料>>技术文章
技术文章

襄垣德美保罗DMEIPAUL反渗透阻垢剂DM-1100使用说明书

作者: 发布时间:2026-01-26 20:45:57点击:9352

信息摘要:

ScreenShot_2026-01-26_205121_252.png

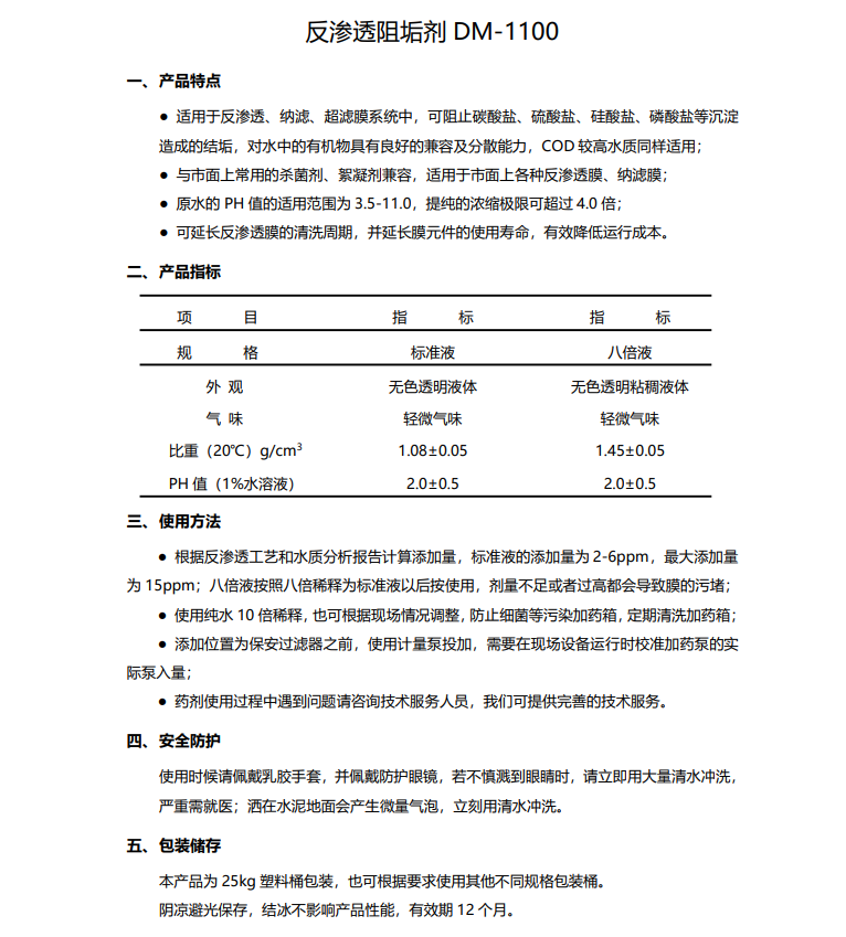
反渗透阻垢剂 DM-1100 一、产品特点 ● 适用于反渗透、纳滤、超滤膜系统中,可阻止碳酸盐、硫酸盐、硅酸盐、磷酸盐等沉淀造成的结垢,对水中的有机物具有良好的兼容及分散能力,COD 较高水质同样适用;● 与市面上常用的杀菌剂、絮凝剂兼容,适用于市面上各种反渗透膜、纳滤膜;● 原水的 PH 值的适用范围为 3.5-11.0,提纯的浓缩极限可超过 4.0 倍;● 可延长反渗透膜的清洗周期,并延长膜元件的使用寿命,有效降低运行成本。二、产品指标 三、使用方法 ● 根据反渗透工艺和水质分析报告计算添加量,标准液的添加量为 2-6ppm,更大添加量为 15ppm;八倍液按照八倍稀释为标准液以后按使用,剂量不足或者过高都会导致膜的污堵;● 使用纯水 10 倍稀释,也可根据现场情况调整,防止细菌等污染加药箱,定期清洗加药箱;● 添加位置为保安过滤器之前,使用计量泵投加,需要在现场设备运行时校准加药泵的实际泵入量; ● 药剂使用过程中遇到问题请咨询技术服务人员,我们可提供完善的技术服务。四、安全防护 使用时候请佩戴乳胶手套,并佩戴防护眼镜,若不慎溅到眼睛时,请立即用大量清水冲洗,严重需就医;洒在水泥地面会产生微量气泡,立刻用清水冲洗。五、包装储存 本产品为 25kg 塑料桶包装,也可根据要求使用其他不同规格包装桶。阴凉避光保存,结冰不影响产品性能,有效期 12 个月。项 目 指 标 指 标规 格 标准液 八倍液外 观 无色透明液体 无色透明粘稠液体气 味 轻微气味 轻微气味比重(20℃)g/cm3 1.08±0.05 1.45±0.05PH 值(1%水溶液) 2.0±0.5 2.0±0.5

普罗斯顿环保-阻垢剂说明书.pdf


在线客服
联系方式

热线电话

188-4886-5816

公司电话

0371-61875651

上班时间

周一到周五

二维码
线